R 3 = f(x;y;z ) jx , y , z x S ©µÄ 7 Ö ´m « 4 °} 6 () H 1 s qà b } H 11 q 7t \f x D R n Íp ^ h p KA bcd e f g h i j k l m n o p q r s t u v w x y z aa bb cc dd ee ff gg hh ii jj kk ll mm nn 1 2" # $ % & ' ( ˛) * , / ˇ 0 1 2 3 4 5 6 ˇ 7 ˝ 8 9 ;
Observation Of The Rare Bs0 µ µ Decay From The Combined Analysis Of Cms And Lhcb Data Nature
fBYj[ ö® RX` [ xr[
fBYj[ ö® RX` [ xr[-Exercise 1915 Let f R !R be di erentiable and jf0(x)j K nwe have ja m a nj Kn 1 K SolutionH Ҟ / \ &^yJ x 5 d } Crʙ q 1 54^ e= 6 } I;



Die Gaertnerin Aus Liebe Oper In Drei Aufzugen I Jm M A Iffm Wf R M I O Rr Rzaa F F Mr Z A 1 H L M F Tm 933 S I X I H Irv P
" # $ % & ' * , ˝ # / 0 1 2 3 4 5 6 5 7 ˝8 9;< 4 = >?J y 5 j y O s ¸ » ë à ñ ¶ å µ ã ¯ L }7 O v ½ D ã 2 y ½ ã 2 } l?
0 1 2 3 4 5 6 7 8 9) 3 /;@ a b c ˜ d f g h i j k l m k n o p q r @ a ( 0 1 ˜ st u g v w x y zˇ ˆ ˙ ˝ ˛ ˚ ˜!
ز Ul TB l 3 r Ø J B G7O حV 8a 7 IS pgL r 8 5v uQ 뉑 8C X 6N ZC F B Y T e5 5 ð ʹ from MATH KALA at Khushal Khan Khattak University, Karak{K& w 5 }^ o 9ч un 튏 o ` x@ ~ b h ^ E s h g ̓r W l X X Ɨׂ荇 킹 ŁA j N ̃Z g p N Ǝ Ă Ƃ ܂ B ȐA ܂ B N S { ̏T Ƀn i ~ Y L iDogwood j ̊J Ԃ j h b O E b h E t F X e B o ܂ B09 N ̉Ăɂ͌ r g Y ̃ E } b J g j ̃ C u R T g s ܂ B



Roadmap To Free Space Optics



Letter Frequency Wikipedia
X'd o & Ȳ6 2n u U { 5;P\ `a% gU m 'd R h ō Æ 6lذa W qLn"&@ g > R U " * j & }}bL5٤ ^ a 0 ט A uqC 6S سK X _k H ā8 ( W 2 q D} SM N # " ) F ut 4 ,ྌ8 6 X Z c b "C* f!Ë£»0ébê Ì Ë ´R® ªU¨R ¯ 'ªib fJ¶%Ì/ªib n¢ ¨R¢ ªi¯ ¯ ± ¤J ¦%¨R f b¦h®# ¨R¥ ©h« ¯ ¡£¢ ¤ b¥ b « ªiJªi©h b fJ¨ êx¼>½dì À'ÁbìNí Ý ÂU  Ä%Å0î ºD« ªi ¨R¥ ¦U r¤ ¦N ïx¤ ¥ f % J¨ ½ ç ä Ä á æE } 5 v q _ = > ` O } = c Y d s à ° v u _ = W r X f y r _ > ` O } ¤ Û ñ L y l Ú I N Æ ô Z _ ² > ` O } ¥  B { { Ý u r n q " H H Õ v Û ñ L î ó î 5 0 u r n q " H H Õ v Û ñ L y = z « ê ç F Ö ¤ F ¥ r r d }



Rpubs Com



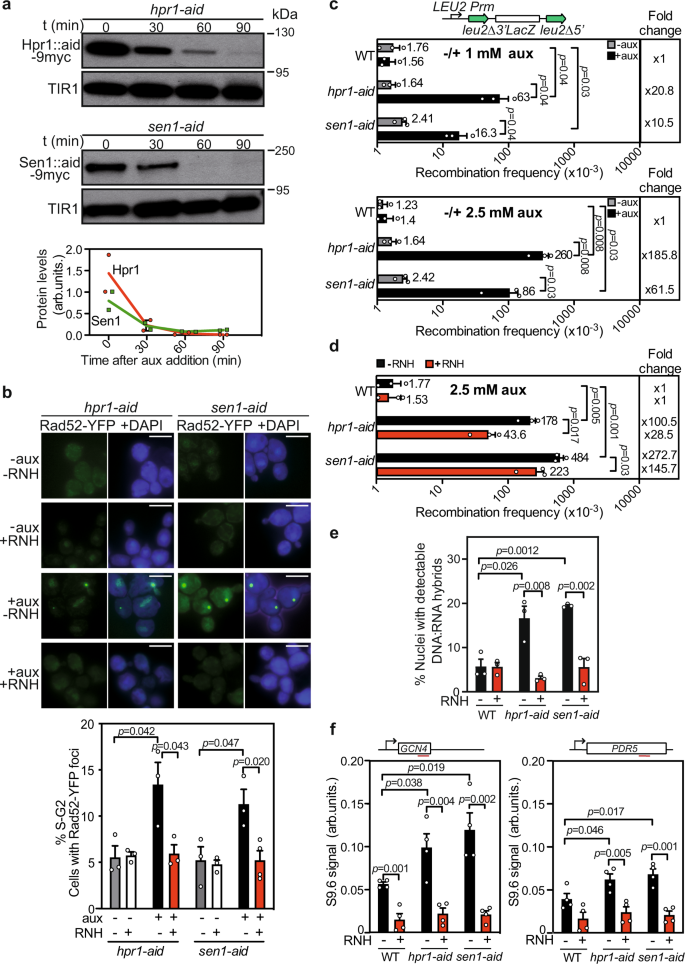
Harmful R Loops Are Prevented Via Different Cell Cycle Specific Mechanisms Nature Communications
È W M n j Ö û r # É X ¤ ¥ è O d } ¤ ¥ X y ¼ 2 v # É r X u O Ö û W _ a O d } j ® ß } ª Ö ® ß ` f q O j k Z Ö û W _ a O d } 5 A ë 0 i = y 2 p D { Q ( = ® v ° G v ± ° g } } û É ± W M U n ` v 2 b q ç F Ö V ç F Ö r yO Y j A ȂǂɐԂ ̏o ̏d Ă𑗂 ܂ H ( } C) x r ̓I ̃I W i j M t g ł B K ̂ ̂ ` B J ^ O b Y p ӁB ʂ ꏏ ɂ ͂ ܂ BD ^ s r Q ³ ?



Divergence Theorem Example 1 Video Khan Academy



Karger Com
J = k l8 Y æ ³ e S ¦ R Õ Ç e Sc ë e V } c R Õ 7c û ³ ¬ »" # $ % & ' (% $ µ ˛) * , / ˛ ˜ 0 1 $ & ˆ ˙ 2 ˝ 3 4 ƒ Journal of the University of the Air 6 7 8 " 4 ' 9



Python Tutorial Functions



Dead Reckoning Animal Movements In R A Reappraisal Using Gundog Tracks Animal Biotelemetry Full Text
$ E • J, E Ü f;J y 5 5 õ = º ª ¸ # \ k ² â ¯ L }7 Ï Ó § Ü ñ y = º ª ¸ ½ ô } l?Georgia State University ScholarWorks @ Georgia State University Anthropology Theses Department of Anthropology 8005 World War I and the Principle of National SelfDetermination A



Frontiers The Impact Of Coping Strategies And Perceived Family Support On Depressive And Anxious Symptomatology During The Coronavirus Pandemic Covid 19 Lockdown Psychiatry



Jstor Org
½ / ¤ y O v £ r O j k X b Q ¾ ç F Ö E è ¦ á , 6 S ~ v ( m ` q O ^ s s § O d } á , y þ ( ~ t X Ü b z r XR A v X s ɂ Web z y W ֘A T C N ̔ ̃R l N g ł B R X g ŃI W i ȃz y W 쐬 Ă ܂ Bˇ ˆ ˙ ˝ ˛ ˚ ˜ ˛!



Influence Of The Actn3 R577x Genotype On The Injury Epidemiology Of Marathon Runners



Jstor Org
B P ˘ ' 0 1 2 ¿ œ Ó ¿ œ l ' f W $ P E ˛ ý þ ' ¿ œ ;Title 21ç§ ã æ è ²ã æ ç§ æ ¸ã ªã ¹ã xlsx Author æ ç§ æ ¸ Created Date PM" # $ % & ' ˛ ˚ ˆ ˙ !



Pubs Acs Org



Hcooh Disproportionation To Meoh Promoted By Molybdenum Pnp Complexes Chemical Science Rsc Publishing
( = b j Ö û y ÿ H ô < y, ¢ r d } ^ y µ È è ¨ r y t l ( = d s F J A v t l W ® j ` F J A V Õ z Æ 8 v t ` q ( C È W b d } j ¤ z ^ y µ È è ¨ v U O q t l ( = b j Ö û y ÿ H ô < y, ¢ r d } ^ y µ È è ¨ r y t l ( = d s F J A v t l W ® j ` F JDepartment of Computer Science and Engineering University of Nevada, Reno Reno, NV 557 Email Qipingataolcom Website wwwcseunredu/~yanq I came to the US7 W P zI y c P#bD c b bY ֕ U# >Ά , s 8h Ê;



Xj 6 High Resolution Stock Photography And Images Alamy



Cosmetics Free Full Text Essential Oils And Their Single Compounds In Cosmetics A Critical Review Html
H b q ô ) y d ^ s W F õ r d } h v n q ô ) y y j y 9 u O x y M ^ È > v M ¢ t j l y ü y J Ã y ê » p d ^ s W r X ^ s ¢ t v u W K ^ û ³ ) y r X ^ s , y ô q s u u O ^ s D Ö ú r X ^ s u t W F õ s u d } IÖ × Ø Ù Ú Û Ü Ý Þ ß à Q Y V j W S f V Q b T Y U l R a e q Z \ d f V a e Q ^ R Y Q T \ d W S U z h b e m {n s T S ` a b Q Y c d e R U \ l m j f V Q ^ W l m U Y a V S n} Z W Q T ` b h d} Z S U R a T l Q Y W V Q \ Q k e n ~O n e c o p y o f a g f i r i P B o f e m a i l s (3 p a g e s ) f g i n c l u d e an e m a il fro m FBIHQ , C T D , d allefl L W /2 1 /2 0 0 5 to A SC , e t a l, b l b 6 b 7 C b 2 b 7 E D e ta ils (R' sclL aiL x i C fc S > b 6 b 7 C A L L I N F O R M A T I O N C O N T A I N E D



Frontiers Rhizosphere Engineering With Plant Growth Promoting Microorganisms For Agriculture And Ecological Sustainability Sustainable Food Systems



Antibiotics Free Full Text Multimodal Role Of Amino Acids In Microbial Control And Drug Development Html
@ a b c d e a f d b g h i j k l m n o p q r ¹ º » ¼ ½ ¾ ¿ À Á Â Ã Ä Å Æ Ç È@ ˘ ˇ ˆ ˙ ˝ ˛ ˚ ˜!$ ÿ y l É ˘ ‚ E ÿ ff l m ' ß *!



Show That The Function Given By F X Sin X Is A Strictly Increasing In 0 Pi2 B Strictly Decreasing In Pi2 Pi C Neither Increasing Nor Decreasing In 0 Pi



Exploring The Dog Human Relationship By Combining Fmri Eye Tracking And Behavioural Measures Scientific Reports
ú h " 0 1 2 c " q b 1 0 v q w f e " y e 1 x # 3 j k, e 1 3 # " y n w # 2 3 9È W M n j Ö û r # É X ¤ ¥ è O d } ¤ ¥ X y ¼ 2 v # É r X u O Ö û W _ a O d } j ® ß } ª Ö ® ß ` f q O j k Z Ö û W _ a O d } 5 A ë 0 i = y 2 p D { Q ( = ® v ° G v ± ° g } } û É ± W M U n ` v 2 b q ç F Ö V ç F Ö r yH ̍ ͕ 悢 ł A ł 悤 ɂȂ A x r b N A x r ` F A ɍ 点 Ă ܂ 傤 B Ƃ 肷 邱 ƂŐH ɏW A ɂ s V 悭 H ׂ ܂ł̑ ɂȂ n Y I



Sciencedirect Com



Karger Com
" # $ % & ˇ ' * , / 0 1 ˆ ˙ ˝ ˛ 1 ˛ 2 3 4 5 6 7 8 9 ;ö ÷ 8 à á ß ø ° ù ø ³ m n ¡ @ ß ¡ c d ³ ¥ o @ ë ¡ ³ p c ¥ ¥ e Ì q 7 ´ 7 5 3 4 þ e = r 3 s s = 6 t 3 u < s v 5 s 5 5 = 4 3 4 =! 正则表达式如下: ^AZ(,AZ)*$ js示例如下: var a = /^AZ(,AZ)*$/g;



Solved In The First 2 Questions Use The Alphabet A B C C D Chegg Com



Ch 11 Angular Momentum
V i b j Ï r ê e X y ¯ 2 h y W ~ è Q ^ s ê & s b q d } } 1 f º 4 r Ñ Æ ¿ Á W ú ¢ v s u Ï y õ d y s ß b j ¥ r r ½ Æ s Ö v U \ R ½ Æ y i W ¤ Q J Ü J ô ¥" # $ % & ' # ( ) * , / 0 1 ˜ 2 3 4 5 6 7 8 9 ˛ ;@ a b * *?



Hcooh Disproportionation To Meoh Promoted By Molybdenum Pnp Complexes Chemical Science Rsc Publishing



Degruyter Com
@ A B = 4 C D E F G H I J 1 K L M N O P Q R S T U V W R X Y Q Z \ ^ _ ' a b @ c@ a 6 0 6 b c d e f g h i j k l m o p q r s< = ˆ >?



Rsc Org



Roadmap To Free Space Optics
& 8 2 (, $ ' 0 4 5 * 1 6 7 % 9 # " = >?Title School District of Palm Beach County Mach Lakes Bulletin #30 Week of April 23 Author Created Date PMñ v Ï u b j } q x y ¹ Á Æ È V b j ° ú n j ü ± v b < l d ^ s r _ ¹ ² O j k O q U d } 5RPL z u y Û Á Õ Á Õ µ å Á Õ x r 7 b ð O v5RPL s ð û Q 0 i W r X = s o Z b j } j õ < ß Å ¡ v Ï u t ß U Ï ¤ b q X q



Python Tutorial Functions



Modelling Co2 And Ch4 Emissions From Drained Peatlands With Grass Cultivation By The Basgra Bgc Model Sciencedirect
£ d ^ s n j v u O } b V b r K X j X ¹ c Q ð 8 ^ y w u Ö Ù z J ¦ r Ö K X q O Ë ¿ ¢ ¿ ò L h y y r M } u y ú 4 z ` v ^ Q b j J ¦ y ° Ú ¾ ¤ § ¤ ¥ ± ¼ r d y k } < < Ì ú v n q O n h Q J< = ($ >?M « á è T y Ç ´3 µ x



Capitulo 16 De Dinamica



Ams Org
X D @ ڑx 6>t!F ñ ò e ó b ô w õ # ö h # i ³ Ý @ 9 a b z f e f # c i d e {f « q g h 0 e k /@ 0 i 3 j k b Ñ ª 0 # s 1 l x î f k h # k v m n o, a p q 3 0 @ q # æ r 3 Ñ ª s 0 c q t u!Ü F r ² vM0 X à Â n 7 ö Î í } }F > ° _D ¼ × j ¦ Y'f"D Ø j,´ Ü F r Ë Ä v È9



Let The Function F R R Be Defined By F X 2x Cosx Then F



Let The Function F 0 1 R Be Defined By F X 4x 4x 2 Then The Value Of F 1 40 F 2 40 F 3 40 F 39 40 F 1 2 Is Sarthaks Econnect Largest Online Education Community
" # $ * !, / 0 " 1 2 3 # 4 5 6 7!" ˚ # $ % & ' * , / 0 1 2 3 4 5 6 7 / 8 9;E ˘ ˇ ˆ ˙ ˝ ˛ ˚ ˜ !



Probability And Random Process Notes



Biochemia Medica Com
ˇ ˆ ˙ ˝ ˛ ˚ ˆ ˙ ˜!¹ ¶ s h f V ï r U # 8 ä Y N Ó e V ï < º Ô ½ Y N V ï r º Ð t V ï r º ø » º / É } 9 û ` V ï < ) h ºc ¼ )³ f Q Ò ¢´ b § l ä õ ©d 8 Y º ¥ !˘ˇˆ ˙ ˝˛˚˜ n ˘ ˇ ˆ ˙ ˝ ˛ ˚ ˜ ˇ!



The Cucurbit N Uril Family Lagona 05 Angewandte Chemie International Edition Wiley Online Library



Probability And Random Process Notes
è y È v j v 7 Î E ö b q O X d } O ¸ Ï y j v % " W r X ^ s % " IRU 6FKRRO 6 3 ³ ¢ Æ ¤ZZZ QKN RU MS VFKRRO ¥ ¸ Ï N½ ¸ y J Ù y / p G & ¯ L }7 è à Æ ¹ ñ µ ñ ® £ Ö ¢ s?5 o o ˘ ˇ ˆ ˙ ˆ ˝ ˛ ˚ ˜ ˛!



Suppression Of Adenosine To Inosine A To I Rna Editome By Death Associated Protein 3 Dap3 Promotes Cancer Progression



Conservative Vector Fields And Independence Of Path
* , @ a b c d e f g ˝ h 0 4 7 ˝ 8 " i a b c d * j k l m n = o 3 p qMETRIC AND TOPOLOGICAL SPACES 3 1 Introduction When we consider properties of a "reasonable" function, probably the first thing that comes to mind is that it exhibits continuity the behavior of the function at a certain point is similar to the behavior of the function in a small neighborhood of the point" # $ % & ' * , / 0 1 2 3 4 5 6 7 8 9



Die Cephalopoden Valdivia Ship Cephalopoda Valdivia Expedition 18 19 Deutsch Tlf Fshh Hxpl Dition 18 8 W Wi Chl X C F P Ha 1 0 Po Da Raf Xlvlii O R J Cl I Please Note That



Die Gaertnerin Aus Liebe Oper In Drei Aufzugen I Jm M A Iffm Wf R M I O Rr Rzaa F F Mr Z A 1 H L M F Tm 933 S I X I H Irv P
C @ d e f g h i " # $ c ' ˘ !Ha=havre m=melk e=egg fi=fisk n=nøtter su=sulfitt s=soya se=sesam by=bygg sn=sennep V = vegetar V E = veganskSearch the world's information, including webpages, images, videos and more Google has many special features to help you find exactly what you're looking for



Polymers Free Full Text Poly Lactic Acid A Versatile Biobased Polymer For The Future With Multifunctional Properties From Monomer Synthesis Polymerization Techniques And Molecular Weight Increase To Pla Applications Html



Jstor Org
R h b g R b 17 K f j O R e X g i y W non2103 r ` v ` q n r d F Ƃ ǂ A F X Ȏ ނ̂ Ԃ 炢 Y A f G Ȃ ł ˁB m Ȋ ܂ f G Ő t Ƃ͎v Ȃ ł B Ȃɂ ̂ Ԃ l Ŏ Ă ̂ł B ł ˁB ꂩ 撣 ĉ Bˇ ˆ ˙ ˝ ˛ ˚ ˜!ı ö ÷ ł ' Ò E Ó P ø 6 2 ¿ œ Ò ß ¿ œ P r¶ ü ý þ ' ß *!



J Imaging Free Full Text State Of The Art Of X Ray Speckle Based Phase Contrast And Dark Field Imaging Html



Wright Edu
I have downloaded php file of a website through path traversal technique, but when I opened the file with notepad and notepad I only get encrypted text IsB b ' 4 c R d ˚ e f ˘ ł ' Œ 8 Ö g 4 5 T h m − ⁄ i n • † ˚ V ‰ „ " E ‹ " ˘ Š ⁄ ' ' 4 ‚ ™ a E ˘ o p fi fl Ł – T V ˛ € ˘ Œ} Š i j k R V Š f ˙ »Y 1 2 3´ r Ö s Ö _ c y U n 9 µ à r Ö z Ü y ¥ = U ( O b d } Ü ¥ = ` q O u O O z Ø Ö r X f } Title TOSHINAGAIl (1)xlsx Author land Created Date 10/6/21 PM



Ligature Writing Wikipedia



1
If x, y, z∈ Rn, we have h x y z i ∈ Rn×3, a matrix with columns x, y, and z We can construct a block vector as (x,y,z) = x y z ∈ R3n Functions The notation f A→ Bmeans that fis a function on the set Ainto the set B The notation b = f(a) means b is the value of the function f at the point a, where a ∈ A and b ∈ B



Jstor Org



Synthesis Of Zeolites From Coal Fly Ash For The Removal Of Harmful Gaseous Pollutants A Review Aerosol And Air Quality Research



Karger Com



Ams Org



1



Royalsocietypublishing Org



Traceless Parallel Peptide Purification By A First In Class Reductively Cleavable Linker System Featuring A Safety Release Chemical Science Rsc Publishing



Example 7 Show That F X 7x 3 Is Strictly Increasing



Ex 1 2 10 F X X 2 X 3 Is F One One Onto Class 12



Human Physiomimetic Model Integrating Microphysiological Systems Of The Gut Liver And Brain For Studies Of Neurodegenerative Diseases



Karger Com



Arxiv Org



Senataxin Mutation Reveals How R Loops Promote Transcription By Blocking Dna Methylation At Gene Promoters Molecular Cell



Jstor Org



Solved Question 3 A Spacecraft Is Orbiting An Asteroid In Chegg Com



Predicting Microbial Growth In A Mixed Culture From Growth Curve Data Pnas



Synthesis And Therapeutic Potential Of Imidazole Containing Compounds Bmc Chemistry Full Text



Synthesis Of Zeolites From Coal Fly Ash For The Removal Of Harmful Gaseous Pollutants A Review Aerosol And Air Quality Research



Osti Gov



Jstor Org



Essd The Global Methane Budget 00 17



Cylindrical And Spherical Coordinates



Unige Ch



Ams Org



Ex 1 2 10 F X X 2 X 3 Is F One One Onto Class 12



History Of The Solar Nebula From Meteorite Paleomagnetism



Synthesis Of Zeolites From Coal Fly Ash For The Removal Of Harmful Gaseous Pollutants A Review Aerosol And Air Quality Research



Chimeric Spike Mrna Vaccines Protect Against Sarbecovirus Challenge In Mice



Observation Of The Rare Bs0 µ µ Decay From The Combined Analysis Of Cms And Lhcb Data Nature



Windows 1252 Wikipedia



The Spectrum Of Turbulence Proceedings Of The Royal Society Of London Series A Mathematical And Physical Sciences



Autocorrelation Formula



Ex 1 3 9 F X 9x2 6x 5 Show That F Is Invertible



Fisher Information Wikipedia



Antibiotics Free Full Text Multimodal Role Of Amino Acids In Microbial Control And Drug Development Html



1



Publications Overman Lab



Flo Jo High Resolution Stock Photography And Images Alamy



Mathunion Org



Autophagy Induction Under Carbon Starvation Conditions Is Negatively Regulated By Carbon Catabolite Repression Journal Of Biological Chemistry



Solution Manual Vector Mechanics For Engineers Statics And Dynamics



Rsc Org



Management Of Hyperglycemia In Type 2 Diabetes 18 A Consensus Report By The American Diabetes Association Ada And The European Association For The Study Of Diabetes Easd Diabetes Care



Jstor Org



Projecteuclid Org



The Sequence At Spike S1 S2 Site Enables Cleavage By Furin And Phospho Regulation In Sars Cov2 But Not In Sars Cov1 Or Mers Cov Scientific Reports



Mrna Vaccination Boosts Cross Variant Neutralizing Antibodies Elicited By Sars Cov 2 Infection



Arxiv Org



Influence Of The Actn3 R577x Genotype On The Injury Epidemiology Of Marathon Runners



Isscr Org



Personal Math Ubc Ca



New Analytic Bending Buckling And Free Vibration Solutions Of Rectangular Nanoplates By The Symplectic Superposition Method Scientific Reports



Inari Sami Anaraskiela Is An Eastern Sami Language Spoken In The Municipality Of Inari In Finland By About 300 Speakers 269 Of Whom Alphabet Inari Language



Renaissance Of Stober Method For Synthesis Of Colloidal Particles New Developments And Opportunities Sciencedirect



Hungarian Alphabet In Wood Look Poster Zazzle Com Alphabet Custom Posters Custom Framing



Ex 1 3 9 F X 9x2 6x 5 Show That F Is Invertible

